Contrôleur LED RVBW
Présentation
Cahier des charges
Caractéristiques matérielles
- Microcontrôleur
- Arduino Nano ESP32-S3.
- Réseau
- WiFi 802.11b/g/n.
- Interfaces de sortie
- x2 JST 3 PIN.
- Alimentation
- Source : 100-240V - 50Hz.
- Consommation
- Max. : 5A - 10W.
- Luminaire
- Compatible normes : WS2811/WS2812 • SK6812
- Capacité maximale : Jusqu'à 200 LEDS RGBW
- Protection
- Fusible 2A sur la sortie JST.
- Fusible 500mA sur le microcontrôleur.
- Stockage
- Support Flash : 2MB.
- Dimensions
- 200 x 120 x 56 mm
Fonctionnalités logicielles
- Sécurité
- Protection par identifiant / mot de passe
- Status du microcontrôleur
- LED d'état
- Rouge fixe : Démarrage / initialisation.
- Jaune fixe : Redémarrage en cours.
- Vert fixe : Système prêt / Mode Point d'accès.
- Bleu fixe : Système prêt / Mode Client WiFi.
- Mauve fixe : Mise à jour du firmware.
- LED d'état
- Commandes système
- Bascule éclairage ambiant / éclairage veilleuse.
- Redémarrage du système.
- Sauvegarde de la configuration courante.
- Mise à jour du système.
- Module programmation
- Mode veilleuse
- Définition d'une heure de début pour le déclenchement du mode.
- Définition d'une heure de fin pour la sortie du mode.
- Démarrage / Arrêt programmé
- Définition d'une heure de début pour le déclenchement du mode.
- Définition d'une heure de fin pour la sortie du mode.
- Mode veilleuse
- Serveur de temps
- Définition d'un serveur de temps personnalisé.
- Définition d'un fuseau horaire.
- Définition d'une période de synchronisation l'heure.
- Paramètres de l'éclairage d'ambiance
- Réglage de la couleur (jusqu'à 5 couleurs personnalisables)
- Réglage du canal rouge.
- Réglage du canal vert.
- Réglage du canal bleu.
- Réglage du canal blanc.
- Réglage des effets
- Réglage de la luminosité.
- Réglage de l'offset.
- Réglage de la couleur (jusqu'à 5 couleurs personnalisables)
- Paramètres de la veilleuse (jusqu'à 5 couleurs personnalisables)
- Réglage de la couleur
- Réglage du canal rouge.
- Réglage du canal vert.
- Réglage du canal bleu.
- Réglage du canal blanc.
- Réglage des effets
- Réglage de la luminosité.
- Réglage de l'offset.
- Réglage de la couleur
Matériels
Composants
Les composants suivants seront utilisés pour le montage :
- x1 Condensateur chimique radial 1000µF/16V (0.35€ l'unité).
- x2 Résistance carbone 330 1/4W (0.2€ / 10 pièces).
- x1 Bornier SC02/2.54 (0.80 € l'unité).
- x2 Bornier SC03/2.54 (1.20 € l'unité).
- x1 Plaque d'essais double face PTH30 (7,50 € l'unité).
- x1 Mémoire QSPI 2 MB ADA5632 (3,35 € l'unité).
- x3 Porte-fusible PF14 5x20mm (0,25 € l'unité).
- x1 Fusible rapide 500 mA 5 x 20 mm (0,22 € l'unité).
- x2 Fusible rapide A 5 x 20 mm (0,22 € l'unité).
- D'une valeur de 6A pour le contrôleur domestique avec une alimentation 75W.
- D'une valeur de 1A pour le contrôleur portatif avec une alimentation 15W.
- x2 Connecteur FH136Z femelle 1 x 36 pts (4,70 € l'unité).
- x2 Connecteur HE14 MH100 noir - sécable - droit 1 x 36 pts (0,60 € l'unité).
- x2 Connecteur 3PIN JST (0,90 € l'unité).
Boîtier
- Option n°1 : Contrôleur domestique avec alimentation intégrée
- x1 Boîtier étanche ABS IP207337 (10.90 € l'unité).
- x4 Entretoise adhésive 4mm (0.25 € l'unité).
- Option n°2 : Contrôleur portatif avec alimentation externe
- x1 Boîtier Betabox RB552 (7,50 € l'unité).
Alimentation
- Option n°1 : Contrôleur domestique avec alimentation intégrée
- x1 Alim. 5V - 14A (75W) Modèle LRS75-5 (24,30€ l'unité).
- x1 Câble secteur H03VVF-G – 1m (1,50 € l'unité).
- x1 Prise secteur type C ().
- Option n°2 : Contrôleur portatif avec alimentation externe
- x1 Platine USB type-C (2,40 € l'unité).
- x1 Alimentation HNP18-USBV2 5 VCC – 3A (11,70 € l'unité).
- x1 Cordon USB Type-C vers Type-A – 1m (4,30 € l'unité).
- x1 Adaptateur USB A vers USB Type-C (4,30 € l'unité).
Luminaire
Le modèle développé pourra alimenter deux luminaires' d'une puissance totale de 75W.
Les luminaires compatibles (au choix avec quantité maximum supportée) avec le contrôleur domestique sont les suivants :
- x4 50pcs WS2811 DC 5V 12mm LED Module Wire String Black Green RWB Christmas Light Addressable IP68 Waterproof [1].
- x8 WS2812B LED String BT Music Control for Party Christmas Lights Decoration Room Birthday Decor Led Light Outdoor Waterproof IP67 DC5V [2].
- x1 SK6812(Similar WS2812B) RGB+Pure White 4IN1 Individual Addressable Dream Color Led Pixels Strip DC5V 5m 60LED/m [3]
- x1 360 Degree Round Reticulate WS2812B WS2811 RGB IC Dream Chasing Color Neon LED Strip 50LEDs/M DC5V Flexible Silicone IP67 Waterproof [4]
Les luminaires compatibles (au choix avec quantité maximum supportée) avec le contrôleur portatif sont les suivants :
- x2 50pcs WS2811 DC 5V 12mm LED Module Wire String Black Green RWB Christmas Light Addressable IP68 Waterproof [5].
- x4 WS2812B LED String BT Music Control for Party Christmas Lights Decoration Room Birthday Decor Led Light Outdoor Waterproof IP67 DC5V [6].
- x1 SK6812(Similar WS2812B) RGB+Pure White 4IN1 Individual Addressable Dream Color Led Pixels Strip DC5V 5m 60LED/m • ruban de 2 mètres maximum [7]
- x1 360 Degree Round Reticulate WS2812B WS2811 RGB IC Dream Chasing Color Neon LED Strip 50LEDs/M DC5V Flexible Silicone IP67 Waterproof • ruban de 3 mètres maximum [8]
Microcontrôleur
Pour la phase de développement, nous utiliserons :
- L'Arduino Uno R4 Wifi (30 € l'unité).
Pour la version de production, nous utiliserons :
- x1 Arduino Nano ESP32 ABX00083 (21,2 € l'unité).
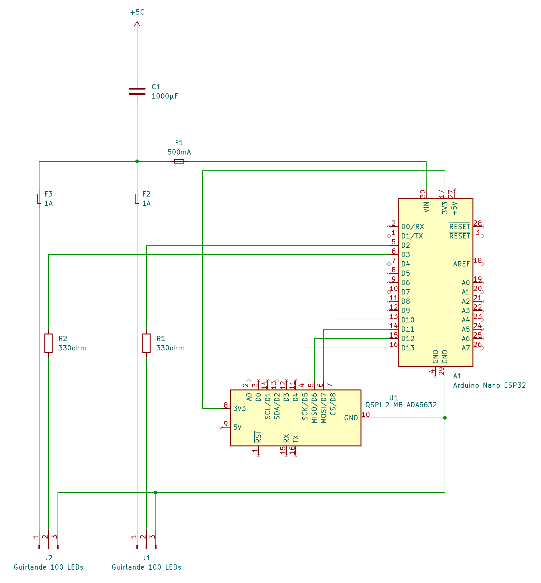
Schéma de montage
Le circuit de commande est construit autour d'un microcontrôleur ESP32. Par commodité, notre choix se porte sur une carte Arduino Nano ESP32.
Si la carte peut être alimentée avec une tension comprise entre 6V et 21V, les sorties du microcontrôleurs fonctionnent avec des tensions de 3,3V.
|
|
Piloter les E/S du microcontrôleur avec des tensions supérieures à 3.3V endommagera ses circuits. |
La carte pilote deux composants :
- Le luminaire : alimenté directement par l'alimentation 5 Vcc et piloté grâce à la broche D2.
- La mémoire flash : alimentée via la sortie 3.3 Vcc de l'Arduino et câblé comme ceci :
- Broche 3.3V : connectée à la broche 3.3V OUT du microcontrôleur.
- Broche IO3 : connectée à la masse.
- Broche CLK (SCK) : connectée à la broche D13 du microcontrôleur.
- Broche IO0 (MOSI) : connectée à la broche D11 du microcontrôleur.
- Broche G : connectée à la masse.
- Broche IO2 : connectée à la masse.
- Broche IO1 (MISO) : connectée à la broche D12 du microcontrôleur.
- Broche CS : connectée à la broche D10 du microcontrôleur.
Ces deux composants sont respectivement protégés des surintensités par deux fusibles :
- Un fusible de 500mA : protégeant le circuit de commande.
- Un fusible de 1A : protégeant le luminaire.
| Ces fusibles de protection permettent également d'éviter d'utiliser des rubans LED RGBW trop gourmand en énergie. Les composants sont dimensionnés pour être traversés par un courant maximum de 6A. |
