« Contrôleur LED SK6812 » : différence entre les versions

De NCad Wiki
Aller à la navigation Aller à la recherche
Ligne 89 : Ligne 89 :


Les composants suivants seront utilisés pour l'assemblage :
Les composants suivants seront utilisés pour l'assemblage :
* x1 Condensateur chimique radial 1000µF/16V ''(0.35€ l'unité)''.
* x1 '''Condensateur chimique radial 1000µF/16V''' ''(0.35€ l'unité)''.
* x1 Résistance carbone 330 1/4W ''(0.2€ / 10 pièces)''.
* x1 '''Résistance carbone 330 1/4W''' ''(0.2€ / 10 pièces)''.
* x1 Bornier SC02/2.54 ''(0.80 € l'unité)''.
* x1 '''Bornier SC02/2.54''' ''(0.80 € l'unité)''.
* x1 Bornier SC03/2.54 ''(1.20 € l'unité)''.
* x1 '''Bornier SC03/2.54''' ''(1.20 € l'unité)''.
* x1 Boîtier étanche ABS IP207337 ''(10.90 € l'unité)''.
* x1 '''Boîtier étanche ABS IP207337''' ''(10.90 € l'unité)''.
* x1 Connecteur HE14 MH100 ''(0.60 € l'unité)''.
* x1 '''Connecteur HE14 MH100''' ''(0.60 € l'unité)''.
* x1 Plaque d'essais double face PTH30 ''(7,50 € l'unité)''.
* x1 '''Plaque d'essais double face PTH30''' ''(7,50 € l'unité)''.
* x1 Mémoire QSPI 2 MB ADA5632 ''(3,35 € l'unité)''.
* x1 '''Mémoire QSPI 2 MB''' ADA5632 ''(3,35 € l'unité)''.
* x2 Porte-fusible PF14 5x20mm ''(0,25 € l'unité)''.
* x2 '''Porte-fusible PF14''' 5x20mm ''(0,25 € l'unité)''.
* x1 Fusible rapide 500 mA 5 x 20 mm ''(0,22 € l'unité)''.
* x1 '''Fusible rapide 500''' mA 5 x 20 mm ''(0,22 € l'unité)''.
* x1 Fusible rapide 5,0 A 5 x 20 mm ''(0,22 € l'unité)''.
* x1 '''Fusible rapide 5,0''' A 5 x 20 mm ''(0,22 € l'unité)''.
* x2 Connecteur FH136Z femelle 1 x 36 pts ''(4,70 € l'unité)''.
* x2 '''Connecteur FH136Z femelle''' 1 x 36 pts ''(4,70 € l'unité)''.
* x2 Connecteur HE14 MH100 noir - sécable - droit 1 x 36 pts ''(0,60 € l'unité)''.
* x2 '''Connecteur HE14 MH100''' noir - sécable - droit 1 x 36 pts ''(0,60 € l'unité)''.
* x1 Presse-étoupe PG11 pour Ø5 à 10 mm ''(1,20 € l'unité)''.
* x1 '''Presse-étoupe PG11''' pour Ø5 à 10 mm ''(1,20 € l'unité)''.
* x1 Presse-étoupe PG13.5 pour Ø6 à 12 mm ''(1,30 € l'unité)''.
* x1 '''Presse-étoupe PG13.5''' pour Ø6 à 12 mm ''(1,30 € l'unité)''.


=== Alimentation ===
=== Alimentation ===

Version du 26 janvier 2026 à 16:18

Présentation

Cahier des charges

Conception et budget

Le coût du circuit de commande ne doit pas dépasser 80 € ce qui comprend :

  • Le coût du microcontrôleur.
  • Le coût du circuit d'alimentation.
  • Le coût du boîtier.
  • Le coût des composants et matériaux (fils, connecteurs, circuits imprimés).

La réalisation du circuit de commande doit être simple et ne pas nécessiter d'outils spécifiques pour sa réalisation.

Le circuit doit être protégé dans un boîtier étanche respectant à minima la norme IP65.

Fonctionnalités matérielles

  • Microcontrôleur
    • Arduino Nano ESP32-S3.
  • Réseau
    • WiFi 802.11b/g/n.
  • Interfaces de sortie
    • x1 XLR 3 PIN.
  • Alimentation
    • Source : 100-240V - 50Hz.
    • Consommation
      • Max. : 5A - 10W.
  • Luminaire
    • Compatible normes : WS2811 • SK6812
    • Capacité maximale : Jusqu'à 100 LEDS RGBW
  • Protection
    • Fusible 5A sur la sortie XLR.
    • Fusible 500mA sur le microcontrôleur.
  • Stockage
    • Support Flash : 2MB.
  • Dimensions
    • 200 x 120 x 56 mm

Fonctionnalités logicielles

  • Sécurité
    • Protection par identifiant / mot de passe
  • Status du microcontrôleur
    • LED d'état
      • Rouge fixe : Démarrage / initialisation.
      • Jaune fixe : Redémarrage en cours.
      • Vert fixe : Système prêt / Mode Point d'accès.
      • Bleu fixe : Système prêt / Mode Client WiFi.
      • Mauve fixe : Mise à jour du firmware.
  • Commandes système
    • Bascule éclairage ambiant / éclairage veilleuse.
    • Redémarrage du système.
    • Sauvegarde de la configuration courante.
    • Mise à jour du système.
  • Module programmation
    • Mode veilleuse
      • Définition d'une heure de début pour le déclenchement du mode.
      • Définition d'une heure de fin pour la sortie du mode.
    • Démarrage / Arrêt programmé
      • Définition d'une heure de début pour le déclenchement du mode.
      • Définition d'une heure de fin pour la sortie du mode.
  • Serveur de temps
    • Définition d'un serveur de temps personnalisé.
    • Définition d'un fuseau horaire.
    • Définition d'une période de synchronisation l'heure.
  • Paramètres de l'éclairage d'ambiance
    • Réglage de la couleur
      • Réglage du canal rouge.
      • Réglage du canal vert.
      • Réglage du canal bleu.
      • Réglage du canal blanc.
    • Réglage des effets
      • Réglage de la luminosité.
      • Réglage de l'offset.
  • Paramètres de la veilleuse
    • Réglage de la couleur
      • Réglage du canal rouge.
      • Réglage du canal vert.
      • Réglage du canal bleu.
      • Réglage du canal blanc.
    • Réglage des effets
      • Réglage de la luminosité.
      • Réglage de l'offset.

Matériels

Composants

Les composants suivants seront utilisés pour l'assemblage :

  • x1 Condensateur chimique radial 1000µF/16V (0.35€ l'unité).
  • x1 Résistance carbone 330 1/4W (0.2€ / 10 pièces).
  • x1 Bornier SC02/2.54 (0.80 € l'unité).
  • x1 Bornier SC03/2.54 (1.20 € l'unité).
  • x1 Boîtier étanche ABS IP207337 (10.90 € l'unité).
  • x1 Connecteur HE14 MH100 (0.60 € l'unité).
  • x1 Plaque d'essais double face PTH30 (7,50 € l'unité).
  • x1 Mémoire QSPI 2 MB ADA5632 (3,35 € l'unité).
  • x2 Porte-fusible PF14 5x20mm (0,25 € l'unité).
  • x1 Fusible rapide 500 mA 5 x 20 mm (0,22 € l'unité).
  • x1 Fusible rapide 5,0 A 5 x 20 mm (0,22 € l'unité).
  • x2 Connecteur FH136Z femelle 1 x 36 pts (4,70 € l'unité).
  • x2 Connecteur HE14 MH100 noir - sécable - droit 1 x 36 pts (0,60 € l'unité).
  • x1 Presse-étoupe PG11 pour Ø5 à 10 mm (1,20 € l'unité).
  • x1 Presse-étoupe PG13.5 pour Ø6 à 12 mm (1,30 € l'unité).

Alimentation

Alimentation industrielle d'une puissance de 50W :

  • x1 Alim. 5V - 10A (50W) Modèle LRS50-5 (19,90€ l'unité).

Luminaire

Le modèle développé pourra alimenter un bandeau LED RGBW (0.3W/LED) jusqu'à 300 LEDS.

Les composants suivants seront utilisés :

  • x1 Connecteur 3 broches modèle 5PWP3PINBB du fabricant BTF-LIGHTING.
  • x1 Ruban LED adressable RGBW modèle SK6812 en 5V.

Microcontrôleur

Pour la phase de développement, nous utiliserons :

  • L'Arduino Uno R4 Wifi (30 € l'unité).

Pour la version de production, nous utiliserons :

  • x1 Arduino Nano ESP32 ABX00083 (21,2 € l'unité).

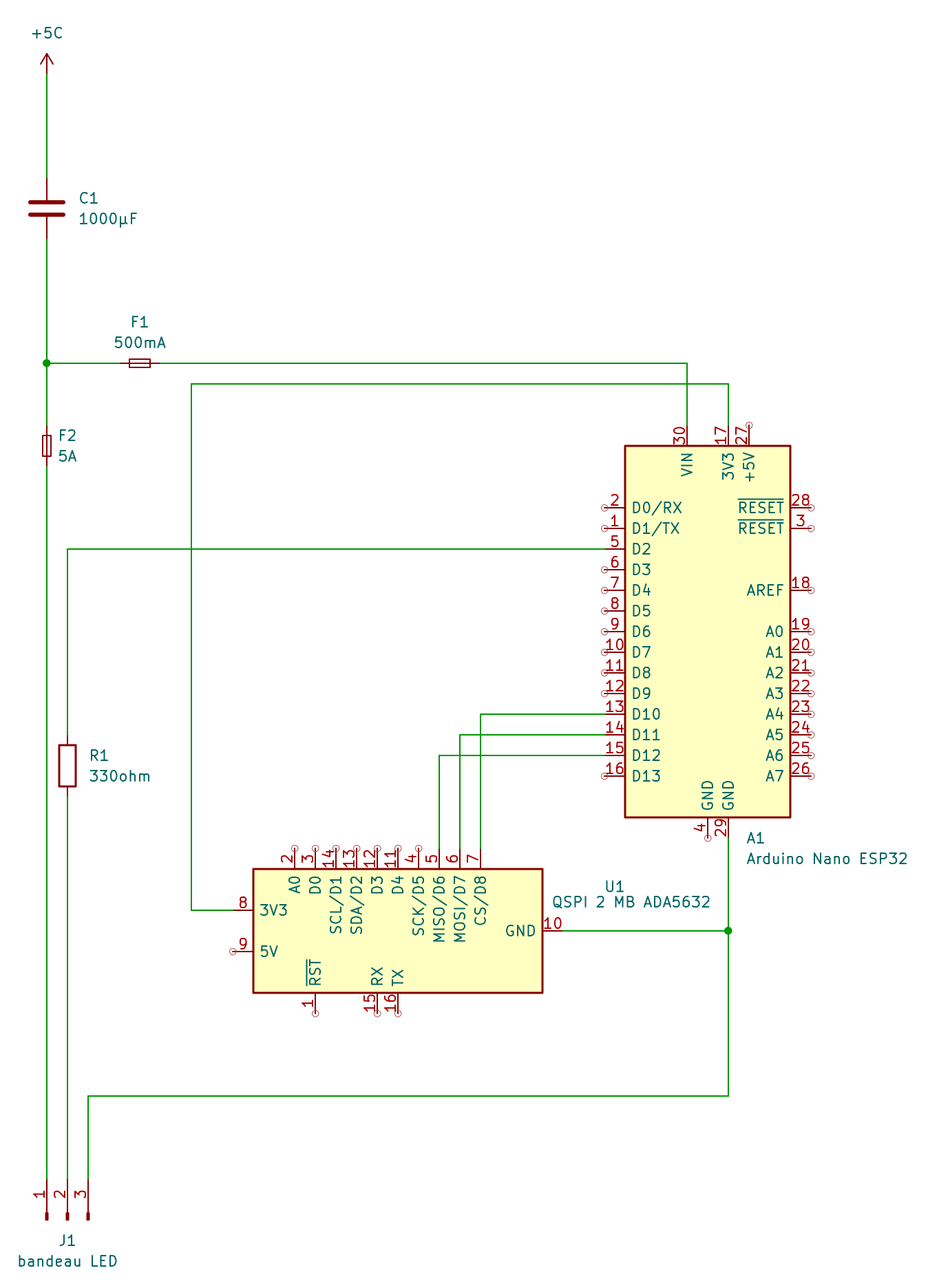
Schéma de montage

Le circuit de commande est construit autour d'un microcontrôleur de type ESP32. Par commodité, notre choix se porte sur une carte Arduino Nano ESP32.

Si la carte peut être alimentée avec une tension comprise entre 6V et 21V, les sorties du microcontrôleurs fonctionnent avec des tensions de 3,3V.

Piloter les E/S du microcontrôleur avec des tensions supérieures à 3.3V risque d'endommager ses circuits.

La carte pilote deux composants :

  • Le bandeau LED RVBW : alimenté directement par l'alimentation et piloté grâce à la broche D2.
  • La mémoire flash : alimentée via la sortie 3.3V de l'Arduino et câblé comme ceci :
    • Broche 3.3V : connectée à la broche 3.3V du microcontrôleur.
    • Broche IO3 : connectée à la masse.
    • Broche CLK (SCK) : connectée à la broche D13 du microcontrôleur.
    • Broche IO0 (MOSI) : connectée à la broche D11 du microcontrôleur.
    • Broche G : connectée à la masse.
    • Broche IO2 : connectée à la masse.
    • Broche IO1 (MISO) : connectée à la broche D12 du microcontrôleur.
    • Broche CS : connectée à la broche D10 du microcontrôleur.

Ces deux composants sont respectivement protégés des surintensités par deux fusibles :

  • Un fusible de 500mA : protégeant le circuit de commande.
  • Un fusible de 5A : protégeant le ruban LED RGBW.
Ces fusibles de protection permettent également d'éviter d'utiliser des rubans LED RGBW trop gourmand en énergie. Les composants sont dimensionnés pour être traversés par un courant maximum de 6A.

SCT-PXL100-01.png